办
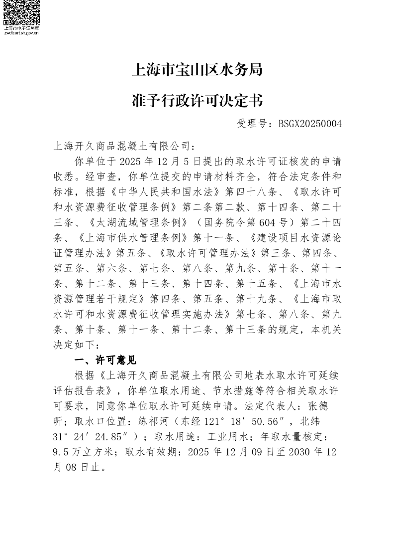
上海市宝山区水务局准予行政许可决定书(受理号:BSGX20250004)
信息来源:
区水务局
发布时间
2025-12-11
【字号
大
中
小】
- 所属类目: 行政许可
- 主题分类: 水利
- 体 裁: 决定
- 发布日期: 2025-12-11
- 发文字号:
- 发文日期: 2025-12-05
- 公开类别: 主动公开
- 机构名称: 区水务局
-
文件预览
-
附件下载
-
相关文章
.png)