
办
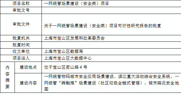
关于一网统管场景建设(安全类)项目可行性研究报告的批复
信息来源:
区发展改革委
发布时间
2026-01-12
【字号
大
中
小】
- 所属类目: 公开目录
- 主题分类: 其他
- 体 裁: 批复
- 发布日期: 2026-01-12
- 发文字号: 宝发改〔2025〕112号
- 发文日期: 2025-12-16
- 公开类别: 主动公开
- 机构名称: 区发展改革委
-
文件预览
-
附件下载
-
相关文章